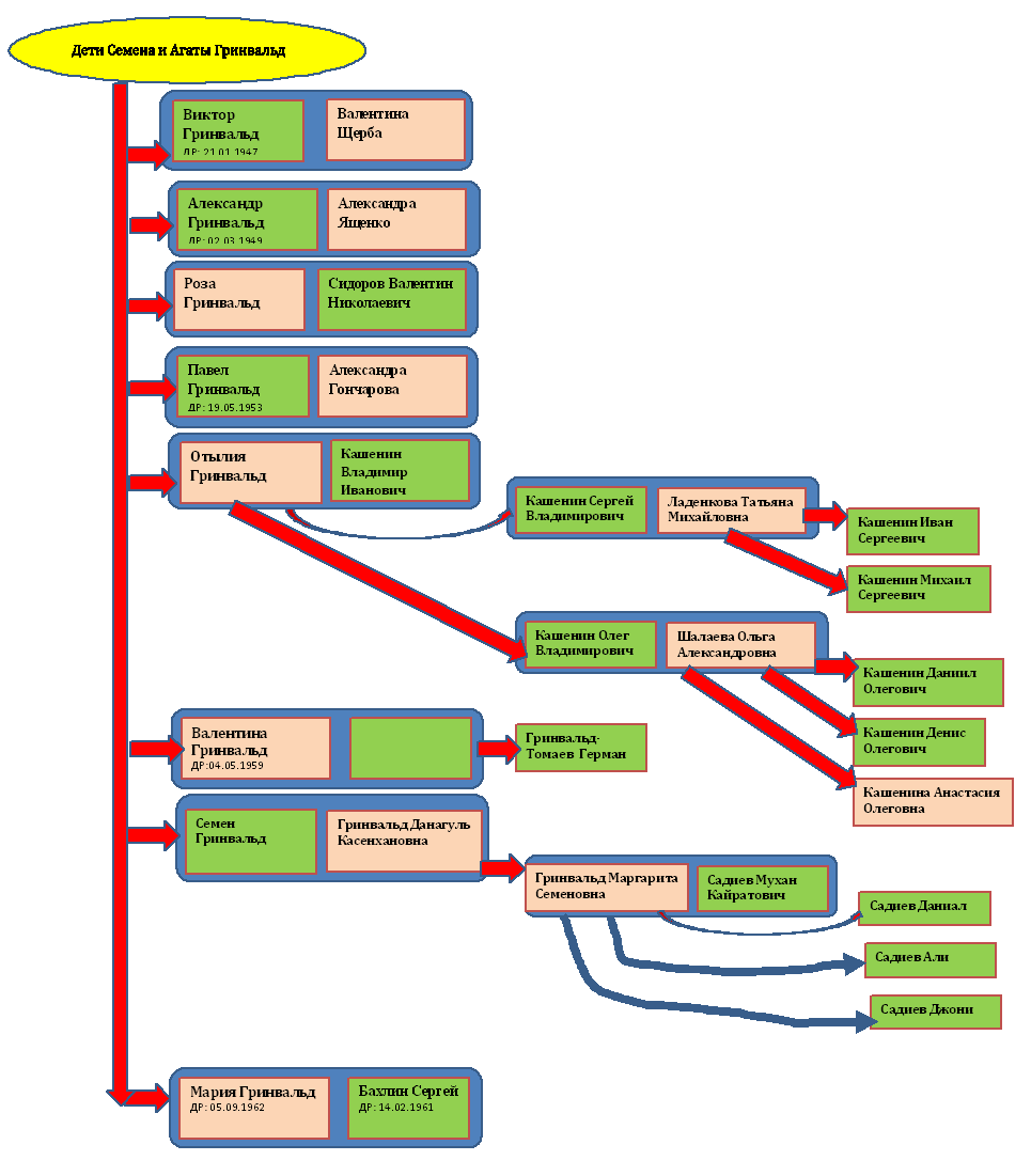
Äåòè Ñåìåíà è Àãàòû Ãðèíâàëüä