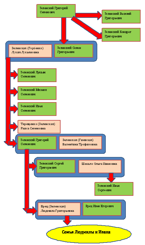
История
семьи Зеленских- продожение
Известные
предки:
Прадед
Людмилы – Зеленский Григорий Семенович,
О нем известно совсем мало. Предположительно, родился и жил в станице Холмской. Но точно - когда родился, когда умер, где похоронен - неизвестно. Похоже, его жизнь была традиционной для казаков того времени.
У
него было 7 сыновей и одна дочь. Но нам известно о трех сыновьях:
Семен (дед , 1890 – 1975) ), а также Кондрат и Василий.
Кондрат отмечен на мемориальной доске, которая стоит у церкви станицы Холмской, как один из основателей станицы Холмской.
Жена
деда – Горбенко Лукия Лукьяновна (1988 -
1970)
Семен Григорьевич родился 27 апреля 1890 года, умер 5 июня 1975 года, похоронен в ст.Холмской,
Лукия Лукьяновна родилась 5 декабря 1988 года, умерла 5 декабря 1970 года, похоронена также в ст.Холмской.
Поженились Семен и Лукия 11 января 1909 года, т.е. в возрасте 18 и 19 лет (есть дубликат свидетельства о браке).
Дети
Семена и Лукии:
-
Лукьян;
-
Раиса;
-
Иван;
- Григорий.
Есть фото семьи:
На фото (сделано
1 ноября 1948 года) сидит слева дед Семен, справа от него его брат Василий,
между ними стоит бабушка Лукия.
Фото от 1 мая
1909 года (бабушке примерно 21 год).
На фото
бабушка Лукия стоит слева, ее сестра Елена стоит справа, еще одна сестра
Пелагея сидит слева, а справа сидит их мать
Есть также
фото, на котором изображен брат деда - Кондрат (стоит слева)
Когда
сделано фото, и кто рядом с ним – неизвестно. Есть
предположение , что Кондрат является родственником телеведущего
Михаила Зеленского, на фото можно увидеть некоторое сходство
телеведущего с Кондратом.
Есть
военное фото Михаила Семеновича – старший брат отца Григория Семеновича
Старший брат Григория Семеновича Лукьян.
Дата рождения 15.10.1911 (есть справка ЗАГС). Лукьян был женат. До войны с женой жил в
Ставрополе, откуда и был мобилизован. Детей не было. Погиб 08.08.1944.
В базе
данных «Память народа» https://pamyat-naroda.su/ есть такие
сведения
Воинское
звание: рядовой, место службы: штаб 259 сд.
Место захоронения - Молдавия, Аккерманский район, 3 км севернее деревни Паланка.
Ниже копия свидетельства о гибели и месте захоронения.
В настоящее время все изменилось. Город Аккерман называется Белгород-Днестровский, и находится он в Украине. Деревня Паланка на самом деле - село Паланка - находится в Молдавии. Место захоронения, если отмерять строго на север от села Паланка - будет находиться уже опять в Украине, но уже в Беляевском районе (на левом берегу Днестра). Весьма вероятно, что расстояние указали неточно, и место захоронения находится на правом берегу Днестра (где и село Паланка), поскольку нелогично было бы указать место 3 км севернее села Паланка, которое находится за большой рекой Днестр. Тогда это Штефан-Водский район Молдовы.
Брат Григория Семеновича Михаил.
Жена - Анна, дети - Владимир, Алексей, Нина.
Михаил и Анна похоронены в ст.Холмской.
Сын Владимир умер в раннем детстве. Похоронен в ст.Холмской.
Дочь Нина Чернявская живет в ст. Новотитаровской.
Ее дети - Эдуард и Роман.
Эдуард умер в относительно молодом возрасте. О прочих подробностях жизни семьи Нины известно мало.
Старший сын Алексей жил в Тольятти. Умер относительно молодым. Семья (жена Валентина и дочь Ольга) живут в Тольятти. Также о подробностях известно мало.
Брат Григория Семеновича Иван.
Иван Семенович был окончил Краснодарский мединститут, служил военным врачом, в том числе в Венгрии, где и родился старший сын Сергей.
Жена Вера (Безрукова).
Оба похоронены в ст. Холмской.
Дети - 2 сына: Сергей и Борис.
Жили в г.Краснодаре, на ул. Курчатова (напротив станции Краснодар-2), большую часть времени проводили в ст.Холмской, где также был дом и участок.
Сергей умер рано.
Борис также был женат, есть сын. Живет в Краснодаре, но также о его жизни известно мало.
Сестра Григория Семеновича Раиса.
Была замужем за Федором Терещенко.
Оба похоронены в ст.Холмской.
Было 2 сына - Виктор и Николай. Виктор умер в молодом возрасте от проблем с сердцем, Николай - в зрелом возрасте.
Оба похоронены также в ст.Холмской.
У Николая есть сын Александр. Он женат, есть 2 дочери.
Семья Григория Семеновича
Родился 6 февраля 1929 года, умер 19 декабря 1998 года. Похоронен в ст.Холмской.
Жена Валентина Трофимовна (Гиевская). Родилась 25 апреля 1936 года, умерла 26 июня 2012 года. Похоронена также в ст.Холмской
Григорий Семенович был призван в армию сразу после войны, служил 7 лет на подводных лодках на Балтийском флоте..
Работал большей частью в нефтяной отрасли. Примерно в 1968 году после тяжелой болезни получил инвалидность (парализованная левая часть тела), и до конца жизни прожил в полупарализованном состоянии - передвигался с трудом.
Валентина Трофимовна родилась в Воронежской области (село "колхоз "ОГПУ", именуемый в народе Коммуна) вблизи села Митрофановка. После войны семья вся переехала на в ст.Холмскую, где и вышла замуж за Григория Семеновича.
Дети: старший сын Сергей - родился 25 июля 1956 года, живет в ст. Холмской
Сын Сергея Иван умер 24 сентября 2016 года из-за врожденной проблемы с сердцем. Похоронен в п.Ахтырском.
Младшая дочь Людмила (моя жена) - родилась 4 января 1961 года. О нашей семье будет отдельно.
Дерево семьи показано на рисунке

.